你好!欢迎进入 四川九州电子科技股份有限公司
招聘信息
投资者关系
语言|Language
简体中文
English
首页
关于九州
公 司 概 况
产 品 研 发
生 产 制 造
质 量 控 制
荣 誉 奖 项
领 导 关 怀
信息中心
信 息 公 开
媒 体 聚 焦
产品中心
服务支持
服 务 支 持
服 务 网 点
您所在的位置:
首页
>
新闻中心
九 州 新 闻
媒 体 聚 焦
新闻中心
新闻内容
日期
2026 年4月1
标 题
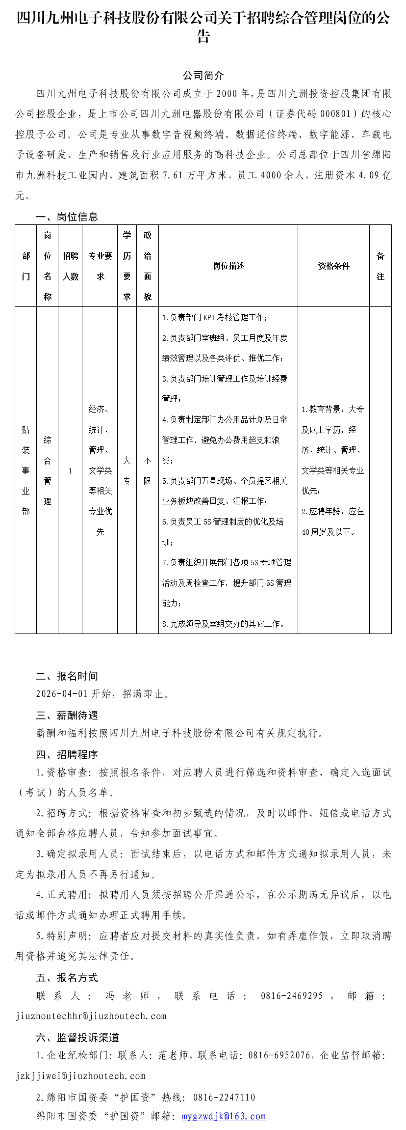
四川九州电子科技股份有限公司关于招聘综合管理岗位的公告
关 注
233次
四川九州电子科技股份有限公司关于招聘综合管理岗位的公告
法律声明
|
加入收藏夹
|
企业邮箱
--------九洲集团网站--------
四川九洲电器集团有限责任公司
深圳市九洲电器有限公司
四川九州电子科技股份有限公司版权所有 ©2026 SICHUAN JIUZHOU ELECTRONIC TECHNOLOGY CO., LTD. All Rights Reserved.
蜀ICP备12031345号-1
川公网安备 51079002110031号